坐车买票超实用!广州最全招呼站点信息快收藏→
坐车买票超实用!广州最全招呼站点信息快收藏→
2025年春运首日(1月14日),广州市道路客运共对外发送旅客4.25万人次,省内客流主要集中为佛山、江门、肇庆、云浮等方向线路,省外客流主要为广西、江西、湖南等方向线路。目前,广州各公路客运站场运力充足,疏运安全有序。
在市区各客运站场内均设有老幼病残孕等旅客候车区、爱心母婴室、行李手推车等服务设施,旅客可按需使用。
广州市交通运输部门也提醒旅客:
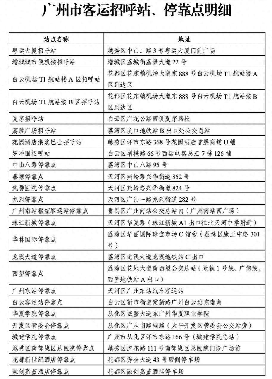
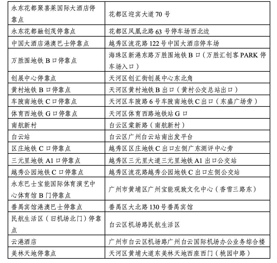
1、为了保障您的合法权益,请前往正规公路客运站场、客运招呼站或停靠点乘车(地址详见下表);
2、乘车时,请自觉遵守乘车规定并系扣好安全带,不携带易燃、易爆、违禁品乘车;
3、请随身携带有效身份证件(包括免票儿童),配合站场做好旅客身份查验工作。
如有购票、咨询等需求,可直接致电各客运站场服务电话(信息详见后表)。



广州市交通运输部门表示,为了做好2025年道路春运保障,已组织各客运站场、运输企业、互联网客运平台等,做好客流预测分析和运力筹备,各站场按三级运力模式,共筹备正班运力3357辆、加班运力600辆、应急运力27辆。
2025年以来(截至1月14日),广州市交通运输部门共对全市客运企业开展13次安全生产检查,对事故警示教育、驾驶员安全培训、车辆技术检查、隐患排查治理、车辆动态监控等方面加强督查和指导;对市区重点客运站开展现场巡检11站次,督促客运站严格落实“三不进站,六不出站”要求,对安全带、应急设施情况、车辆技术情况等进行重点把关。
南方+记者 郑慧梓
通讯员 穗交通宣
【作者】 郑慧梓
【来源】 南方报业传媒集团南方+客户端
标签:
