DNF起源暗枪士异界套推荐,暗枪士毕业武器防具
DNF起源暗枪士异界套推荐,暗枪士毕业武器防具
由于春节开放了许多练级的福利活动,加上魔枪士新职业的上线,很多玩家都开始练暗枪士这个新职业。下面小编就来向大家详细介绍起源暗枪士毕业武器防具攻略。
1、武器

神器及传说

史诗
2、防具

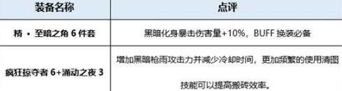
异界套

远古传说套

史诗套装

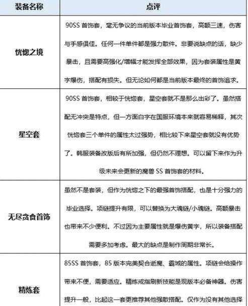
90SS

85SS
3、首饰

套装

首饰部分除套装外大多为散搭,散搭则需要根据自身装备,选择合适的强散,关于如何配装参考第一节“装备搭配概述及散搭建议”,以下仅推荐一些较好用的首饰强散:
4、特殊装备

海伯伦套:版本终极追求,卢克raid制作,周期漫长(再长也长不过3无尽),

三神器:毕业套,每一件在自己的位置都是最强的(毒王:???)。虽然没有套装属性,仍十分强力,仅略低于海伯伦。
无言的建设者:卢克每日制作,在卢克地下城伤害提升可观。三个单件都是不错的强散,且具有套装属性,缺点是制作时间长。
其余,特殊装备基本为散搭,关于如何配装参考第一节“装备搭配概述及散搭建议”,以下仅推荐一些较好用的特殊装备强散:
以上就是本次给大家带来的全部内容了,希望对大家有所帮助,我们下期再见。
标签:
